| ์ผ | ์ | ํ | ์ | ๋ชฉ | ๊ธ | ํ |
|---|---|---|---|---|---|---|
| 1 | 2 | 3 | 4 | |||
| 5 | 6 | 7 | 8 | 9 | 10 | 11 |
| 12 | 13 | 14 | 15 | 16 | 17 | 18 |
| 19 | 20 | 21 | 22 | 23 | 24 | 25 |
| 26 | 27 | 28 | 29 | 30 |
- ์ธํ๋ฐ
- ํ์ดํ๋
- ๊ฒฐ์ ํธ๋ฆฌ
- ๋จธ์ ๋ฌ๋
- ์ํ์ฝ๋ฉ
- Kaggle
- ๋ค์ดํฐ๋ธ
- Git
- ๋ฐ์ดํฐ๋ถ์
- ๋ฆฌ์กํธ
- native
- ์ ํ๋์ํ
- ์๋๋ก์ด๋์คํ๋์ค
- ๋ฐฑ์ค
- ๋ฐ์ดํฐ
- ์๊ณ ๋ฆฌ์ฆ
- ๋ฐ์ดํฐ์๊ฐํ
- ๋ฅ๋ฌ๋
- ๋ถ์
- react
- cs231n
- ๋์
- nlp
- linearalgebra
- Titanic
- c++
- ํ๊ตญ์ด์๋ฒ ๋ฉ
- ์๋ฒ ๋ฉ
- ๊นํ
- AI
- Today
- Total
yeon's ๐ฉ๐ป๐ป
์๊ณ์ด ๋ถ์ ๋์ฒด ๋๊ฐ ๋ญ๋ฐ (ARIMA, AR, MA, ACF, PACF, STL ๋ถํด, ADF ๊ฒ์ ) ๋ณธ๋ฌธ
์๊ณ์ด ๋ถ์ ๋์ฒด ๋๊ฐ ๋ญ๋ฐ (ARIMA, AR, MA, ACF, PACF, STL ๋ถํด, ADF ๊ฒ์ )
yeon42 2022. 3. 16. 15:20๐ณ ์๊ณ์ด ๋ฐ์ดํฐ
์๊ฐ์ ํ๋ฆ์ ๋ฐ๋ผ ๊ด์ฐฐ๋ ๋ฐ์ดํฐ
-> ๊ณผ๊ฑฐ ๋ฐ์ดํฐ์ ํจํด์ ๋ถ์ํด ๋ฏธ๋์ ๊ฐ์ ์์ธกํ์.
(1) ์ถ์ธ(Trend) : ๋ฐ์ดํฐ๊ฐ ์ฅ๊ธฐ์ ์ผ๋ก ์ฆ๊ฐํ๊ฑฐ๋ ๊ฐ์ํ๋ ๊ฒฝํฅ
(2) ์ํ(Cycle)
(3) ๊ณ์ ์ฑ(Seasonal): ํน์ ์๊ฐ์ ์ฃผ๊ธฐ๋ก ๋ํ๋๋ ํจํด
(4) ๋ถ๊ท์น์์(Random, Residual): ์ค๋ช ๋ ์ ์๋ ์์์ ๋ณ๋
๐ฟ ๋ฏธ๋ ์์ธก์ ์ ์
- ๊ณผ๊ฑฐ์ ์ผ์ ํ ํจํด์ ๋ฏธ๋์๋ ๋์ผํ๊ฒ ๋ฐ๋ณต๋ ๊ฒ์ด๋ค.
-> ์์ ์ (์ ์์ )์ธ ๋ฐ์ดํฐ์ ๋ํด์๋ง ๋ฏธ๋ ์์ธก์ด ๊ฐ๋ฅํ๋ค.
๐ณ ์ ์์ ์ด๋ค. (Stationary) = ์์ ์ ์ด๋ค.
- ๊ณผ๊ฑฐ์ ํจํด์ด ๋ฏธ๋์๋ ๋ฐ๋ณต๋ ๊ฒ์ด๋ค.
- ์๊ณ์ด์ ํต๊ณ์ ํน์ง(ํ๊ท , ๋ถ์ฐ, ์๊ธฐ ์๊ด)์ด ๋ณํ์ง ์๋๋ค.
- ๋๋คํ ์์ง์์ ๊ฐ์ง์ง๋ง, ์์ ๋ง๋ค ์ ์ฌํ๊ฒ ๋์ํ๋ ํน์ง์ด ์์ด ์๊ฐ์ ๋ฐ๋ผ ์์ ๋ ๋ถํฌ๋ฅผ ๊ฐ๋๋ค.
(1) ๋ชจ๋ ์์ t์ ๋ํด ํ๊ท ์ด ๊ฐ๋ค.
(2) ๋ชจ๋ ์์ t์ ๋ํด ๋ถ์ฐ์ด ๊ฐ๋ค.
(3) ์๊ธฐ ๊ณต๋ถ์ฐ (์๊ธฐ ์๊ด๊ด๊ณ)์ด ์๊ฐ์ด ์๋ ์์ฐจ์ ์์กดํ๋ค. (|t-s| = h)
๐ฟ ์ ์์ ์ด์ง ์์ ์๊ณ์ด ๋ฐ์ดํฐ์ ๊ฒฝ์ฐ?
- ๋ก๊ทธ ๋ณํ: ๋ถ์ฐ์ด ์ปค์ง๋ ๊ฒฝํฅ์ ๊ฐ์ง๋ ์๊ณ์ด์ ์์ ํ
- ์ฐจ๋ถ: ์ถ์ธ๋ฅผ ์ ๊ฑฐํ๋ ํจ๊ณผ
- ๊ณ์ ์ฐจ๋ถ: ๊ณ์ ์ถ์ธ๋ฅผ ์ ๊ฑฐํ๋ ํจ๊ณผ
๐ณ STL ๋ถํด (Seasonal & Trend decomposition using Losses)
์๊ณ์ด์๋ Trend, Cycle, Seasonal, Residual ๋ฐ์ดํฐ๊ฐ ์์๋ค.
- ์ฌ๊ธฐ์ ๋ณดํต ์ถ์ธ(Trend)์ ์ฃผ๊ธฐ(Cycle)์ ๊ฒฐํฉํด ํ๋์ ์ฑ๋ถ์ผ๋ก ์ฌ๊ธฐ๊ฒ ๋๋๋ฐ, ์ด์ ๋ฐ๋ผ ์๊ณ์ด์
(1) ์ถ์ธ-์ฃผ๊ธฐ ์ฑ๋ถ
(2) ๊ณ์ ์ฑ ์ฑ๋ถ
(3) ๋๋จธ์ง (remainder) ์ฑ๋ถ์ผ๋ก ์ด 3๊ฐ์ง๋ก ๊ตฌ๋ถ์ด ๋๋ค.
- ๋จ์ : ๋ง์ ๋ถํด๋ง ์ง์
๐ณ ARIMA
; AR(Autoregression) ๋ชจํ๊ณผ MA(Moving Average) ๋ชจํ์ ํฉ์น ๋ชจ๋ธ
- ๊ณผ๊ฑฐ์ ์๊ณ์ด ๋ฐ์ดํฐ๋ฅผ ์ด์ฉํด ์์ธกํ๋ ๋ชจ๋ธ๋ก, ๋ ๊ฐ์ง ๋ณ์(์๊ณ์ด, ์ข ์ ๋ณ์)๋ฅผ ๊ฐ์ง๊ณ ๋ชจ๋ธ์ ํ๋ จํ๋ค.
- ์ ์ : ๋ฐ์ดํฐ๊ฐ stationaryํจ
๐ฑ AR (Auto Regression)
: ์๊ธฐ ํ๊ท ๋ชจ๋ธ (๊ณผ๊ฑฐ ์์ ๊ณผ ํ์ฌ ์์ ๊ณผ์ ๊ด๊ณ ์ ์)
- ์์ธกํ๊ณ ์ ํ๋ ํน์ ๋ณ์์ ๊ณผ๊ฑฐ ๊ด์ธก๊ฐ์ ์ ํ ๊ฒฐํฉ์ผ๋ก, ํด๋น ๋ณ์์ ๋ฏธ๋๊ฐ์ ์์ธกํ๋ ๋ชจํ
- ์ด์ ์์ ์ ๊ด์ธก๊ฐ์ด ์ดํ ์์ ์ ๊ด์ธก๊ฐ์ ์ํฅ์ ์ค๋ค๋ ์์ด๋์ด์ ๊ธฐ๋ฐ
* AR(p) ๋ชจํ์ ์

๐ฑ MA (Moving Average)
: ์์ธก ์ค์ฐจ๋ฅผ ํตํด ๋ฏธ๋๋ฅผ ์์ธกํ๋ ๋ชจํ (๊ณผ๊ฑฐ ์์ ๊ณผ ํ์ฌ ์์ ์ ์ค์ฐจ์์ ๊ด๊ณ ์ ์)
* MA(q) ๋ชจํ์ ์

๐ฑ ARIMA
: ARIMA(p, d, q)๋ชจํ์ด๋ d์ฐจ ์ฐจ๋ถํ ๋ฐ์ดํฐ์ AR(p) ๋ชจํ๊ณผ MA(q) ๋ชจํ์ ํฉ์น ๋ชจํ

p์ q๋ ACF ๊ทธ๋ํ์ PACF ๊ทธ๋ํ๋ฅผ ๊ทธ๋ ค ํ์ธํ์
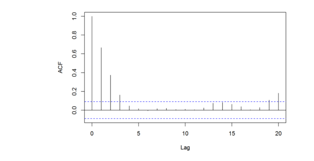
๐ณ ACF (์๊ธฐ ์๊ด ํจ์, AutoCorrelation Function)
: k ์๊ฐ ๋จ์๋ก ๊ตฌ๋ถ๋ ์๊ณ์ด์ ๊ด์ธก์น ๊ฐ ์๊ด ๊ด๊ณ ํจ์
- k=1, 2, 3, ... ์ผ ๋, k๋จ๊ณ ๋จ์ด์ง ๋ฐ์ดํฐ ์ ์ ๊ฐ๋ค์ ์๊ด ๊ด๊ณ
- ์์ฐจ์ ๋ฐ๋ฅธ ์ผ๋ จ์ ์๊ธฐ ์๊ด
- y_t์ y_t+k ์ฌ์ด์ ์๊ธฐ ์๊ด ๊ตฌํ๊ธฐ

- ์ ์ ์ผ๋ก ์ ์๋ฏธํ ์๊ด & ์ ์๋ฏธํ์ง ์์ ์๊ด์ ํ์ธํ ์ ์๋๋ฐ, ์ ์ ์์ชฝ์ด ์ ์๋ฏธํ ๊ฐ!
- ์ฌ๊ธฐ์ ARIMA์ MA ๊ณ์(q)๊ฐ 4๊ฐ ํ์ํ ๊ฒ์ด๋ผ ์์ ๊ฐ๋ฅํ๋ค. (5๋ฒ์งธ ๋ถํฐ ์ ์ ์์ผ๋ก ๋ค์ด์ด)
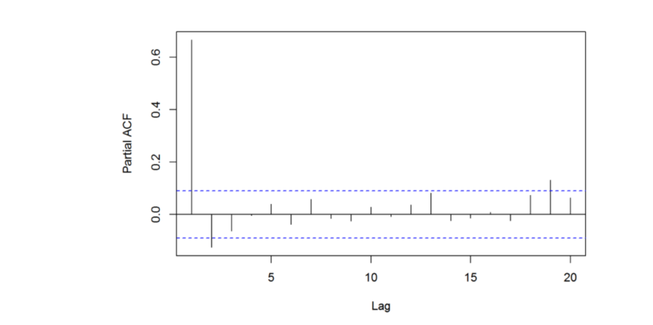
๐ณ PACF (๋ถ๋ถ(ํธ) ์๊ธฐ ์๊ด ํจ์, Partial ACF)
๋ถ๋ถ ์๊ด: ๋ ํ๋ฅ ๋ณ์ X์ Y์ ์ํด ๋ค๋ฅธ ๋ชจ๋ ๋ณ์๋ค์ ๋ํ๋ ์๊ด ๊ด๊ณ๋ฅผ ์ค๋ช ํ๊ณ ๋ ์ดํ์๋ ์ฌ์ ํ ๋จ์์๋ ์๊ด ๊ด๊ณ
: ์์ฐจ k์์์ k๋จ๊ณ๋งํผ ๋จ์ด์ ธ ์๋ ๋ชจ๋ ๋ฐ์ดํฐ ์ ๋ค๊ฐ์ ์๊ด๊ด๊ณ
- y_t์ y_t-k๊ฐ์ ์์ํ ์๊ด๊ด๊ณ๋ก ๋ ์์ ์ฌ์ด์ ํฌํจ๋ ๋ชจ๋ y_t-1, y_t-2, ..., y_t-k+1์ ์ํฅ์ ์ ๊ฑฐํ๋ค.

- ์ฌ๊ธฐ์ ARIMA ๋ชจ๋ธ์ AR ๊ณ์(p)๊ฐ 2๊ฐ ํ์ํ ๊ฒ์ด๋ผ ์์๋๋ค. (3๋ฒ์งธ๋ถํฐ ์ ์ ์์ผ๋ก ๋ค์ด์ด)
๐ฅ ACF์ PACF๋ฅผ ๋์์ ๊ณ ๋ คํด ARIMA ๋ชจ๋ธ์ p์ q๋ฅผ ๊ฒฐ์ ํ๋ค!

๐ฅ ๋ชจ๋ธ๋ง์ ๋ง์น ํ ์์ฐจ์ ACF ๊ทธ๋ํ๋ฅผ ๊ทธ๋ ค ์ ์์ฑ์ ๋ฐ๋ฅด๋์ง ์ฌ๋ถ๋ฅผ ํ์ธํ๊ณ , ๋ง์ฝ ์ ์์ฑ์ ๋ฐ๋ฅด์ง ์๋๋ค๋ฉด p, d, q์ ํ๋ผ๋ฏธํฐ๋ฅผ ์ฌ์กฐ์ ํด ๋ค์ ๋ชจ๋ธ๋งํ๋ ์์ ์ ๊ฑฐ์น์.
๐ฅ ์ต์ ์ ์ฐจ์๋ฅผ ๊ตฌํ๊ณ ์ฐจ๋ถ์ ์งํํ ํ์๋ ์ฌ๋ฌ ๋ชจ๋ธ์ด ์กด์ฌํ ๊ฒฝ์ฐ ๊ฐ์ฅ ๊ฐ๋จํ ๋ชจ๋ธ์ ์ ํํ๊ฑฐ๋ AIC ์ ์๊ฐ ๊ฐ์ฅ ๋ฎ์ ๋ชจ๋ธ์ ์ ํํ์.
๐ณ ADF ๊ฒ์ (Augmented Dickey Fuller)
์ ์์ฑ์ ์์๋ณด๊ธฐ ์ํ ๋จ์๊ทผ ๊ฒ์ ๋ฐฉ๋ฒ
- ๋จ์๊ทผ(unit root); ์๊ณ์ด์์ ์์ธกํ ์ ์๋ ๊ฒฐ๊ณผ ์ด๋
- ์๊ธฐ ์๊ด์ ํจ๊ป ์ฌ์ฉํ ์ ์์ด DF ๊ฒ์ ๋ณด๋ค ๋ ๋ณต์กํ ๋ชจํ๋ค์ ๋ค๋ฃฐ ์ ์์
- ๊ท๋ฌด๊ฐ์ค(H_0): ๋จ์๊ทผ์ด ์กด์ฌํ๋ค.
- ๋๋ฆฝ๊ฐ์ค(H_1): ์๊ณ์ด ์๋ฃ๊ฐ ์ ์์ฑ์ ๋ง์กฑํ๋ค. (๋จ์๊ทผ์ด ์กด์ฌํ์ง ์๋๋ค.)
* ๊ฒ์ ํต๊ณ๋(ADF Statistics)๊ฐ Critical Value๋ณด๋ค ์์ผ๋ฉด stationaryํ ๋ฐ์ดํฐ
* p-value๊ฐ ์ค์ ํ ์ ๋ขฐ ์์ค๊ฐ(eg. 0.05)๋ณด๋ค ์์ผ๋ฉด stationaryํ ๋ฐ์ดํฐ
๐ณ SARIMA
ARIMA๋ Non-seasonal ๋ชจ๋ธ์ ๊ฐ์ ํ๋ค.
-> ๊ณ์ ์ฑ ํจํด์ด ๋ฐ์๋ ๋ชจ๋ธ: SARIMA (Seasonal ARIMA)
- SARIMAX ํด๋์ค๋ฅผ ์ด์ฉํ๋ฉด Multiplacted SARIMA(p, d, q)*(P, D, Q, m) ๋ชจํ ์ถ์ ๋ฐ ์์ธก ๊ฐ๋ฅ

/ References
ARIMA๋? :: ARIMA ๋ถ์๊ธฐ๋ฒ, AR, MA, ACF, PACF, ์ ์์ฑ์ด๋?
์ ์, ์๊ณ์ด ๋ฐ์ดํฐ์ ์๊ณ์ด ๋ถ์์ ๋ํ ๊ฐ๋จํ ์ค๋ช ๊ณผ ์๊ณ์ด ๋ถํด๋ฒ์ ๋ํด ์ค๋ช ํ๋ค. 2021.05.24 - [ํต๊ณ ์ง์/์๊ณ์ด์๋ฃ ๋ถ์] - ์๊ณ์ด ๋ถํด๋?(Time Series Decomposition) :: ์๊ณ์ด ๋ถ์์ด๋? ์
leedakyeong.tistory.com
https://blog.naver.com/tjgml1343/222077619748
[ADsP] ์๊ณ์ด ๋ถ์ ๋ชจ๋ธ์ ๊ณต๋ถํ๋ค. (AR, MA, ARIMA, ACF, PACF)
์๊ณ์ด ๋ฐ์ดํฐ๋ ์๊ฐ์ ํ๋ฆ์ ๋ฐ๋ผ ๊ด์ฐฐ๋ ๋ฐ์ดํฐ๋ฅผ ๋งํ๋ค. ํ๊ท ์ด๋ ๋ถ์ฐ์ด ๋ณํํ๋์ ๋ฐ๋ผ ์ ์์ฑ ์...
blog.naver.com
https://today-1.tistory.com/36
์๊ณ์ด ์๊ณ ๋ฆฌ์ฆ_ARIMA/SARIMA
Time Series Analysis Method : ์ ๋ถ ์ ํํ๋ฅ ๊ณผ์ ์ค ARIMA, SARIMA ์๊ณ ๋ฆฌ์ฆ์ ์ดํด๋ณด๊ธฐ๋ก ํจ 1. ARIMA(Auto-Regressive Integrated Moving Average) : A R I M A ( p , d , q ) ">ARIMA(p,d,q)๋ 1์ด์์ ์ฐจ๋ถ..
today-1.tistory.com
'Computer ๐ป > ๋ฐ์ดํฐ ๋ถ์' ์นดํ ๊ณ ๋ฆฌ์ ๋ค๋ฅธ ๊ธ
| ๋์ ํ๊ท ๋ชจํ๋ชจ๋ธ, ARIMAX, SARIMAX, AIC (0) | 2022.03.17 |
|---|---|
| ADF ๊ฒ์ (0) | 2022.02.15 |
| ๊น์ด ์ฐ์ ํ์(DFS) / ๋๋น ์ฐ์ ํ์(BFS) (0) | 2021.09.30 |
| [ํ์ด์ฌ] Asterisk(*) (0) | 2021.08.16 |
| [์ ๊ตญ ๋์ ๊ณต์ ํ์ค ๋ฐ์ดํฐ] ํน์ ๊ณต์ ์๊ฐํ (0) | 2021.08.13 |